To understand how the website collects and uses data, please read the website "Privacy Policy". Thank you!
ACCEPT AND PROCEED

製品

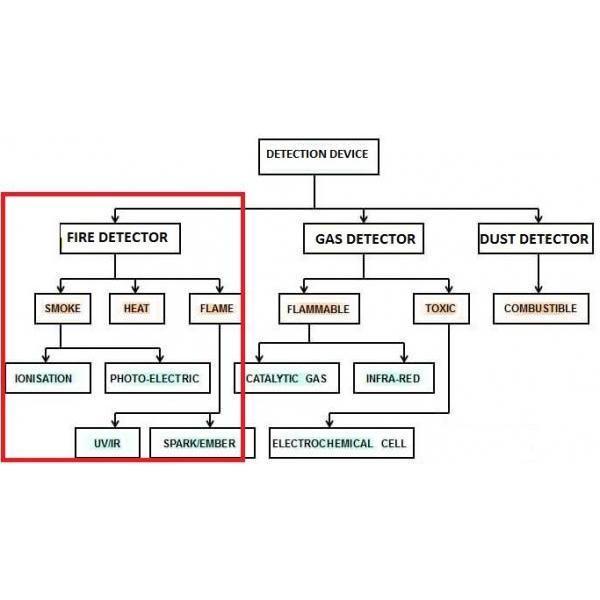
火災警報器の選び方:用途と種類別のおすすめ

火災警報器の選び方:用途と種類別のおすすめ

どのようなタイプの検知器が適切かを判断するには、発生する可能性のある火災の種類を理解する必要があります。さらに、不要な避難を避けるために、迷惑な警報や誤報がどのように発生するかを特定する必要があります。

以下に、各検出器タイプごとに最も一般的で推奨されるアプリケーションと使用法を示します。

環境と設定

推奨と使用

寝室

煙またはマルチセンサー/マルチ基準複合検知器

小売店

劇場

高齢者ケアセンター

製粉所

病院

学校

オフィス

レストラン

シャワー

熱検出器

ボイラー室

台所

駐車場(屋内/囲い付き)

マルチセンサーまたは熱検出器

自動車店/塗装店

ケーブルダクト

吸引・熱検出器

冷凍室/冷蔵室

吸引検出器

電気設備、高電圧設備

刑務所

天井の高い店舗・倉庫

吸引式またはビーム式検出器

教会

ビーム検出器

トンネル

工場(天井が高い)

天井の高い施設

エアダクト

ダクト検出器

図書館

ビデオ火災検知器

アートギャラリー

博物館

バッテリールーム

データセンターまたはサーバーセンター

ビデオまたは吸引検出器

 

上記は一般的なガイドラインです。具体的な推奨事項は、具体的なサイズ、面積、材質、構造、その他の要因によって異なります。

 

ご質問がございましたら、Key Security のスペシャリストまでお問い合わせください。